A 0.35 µm CMOS mixed controlled crystal oscillator with low phase noise and wide tuning range, Chengbin Zhang, Analog Integrated Circuits and Signal Processing
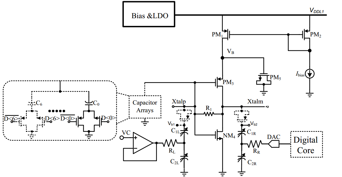
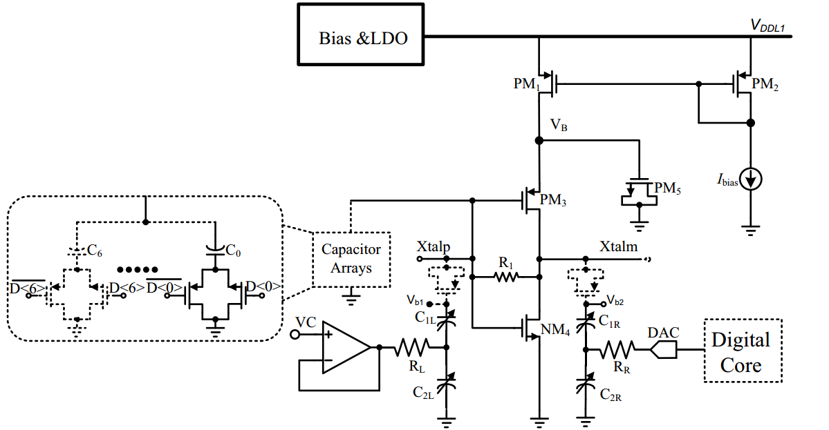
Capacitor Bank / Varactor 去调节振荡频率,使用sigma-delta ADC 和 lookup-table 去补偿温度,中规中矩地实现。作者说这里的PM5,用于滤除LDO的1/f噪声。没有理解清楚这里的Varactor C1L和C1R 避免寄生影响的细节版图考虑。

A Regulation-Free Sub-0.5V 16/24MHz Crystal Oscillator With 14.2-nJ Startup Energy and 31.8-μW Steady-State Power, Ka-Meng Lei, IEEE JOURNAL OF SOLID-STATE CIRCUITS
这篇文章说明了三种注入方式 Constant Frequency Injection / Dither Injection / Chirp Injection,

数字 Chirp 信号产生,Ring-Oscillator 使用 Rs 的 Source-Degenerated 方式去让 effective-gm 更加恒定,环振输出的信号二分频后,用于注入,也用于调整FSM去控制 fctrl 继而控制环振荡反相器中的Cosc的个数,从而实现 Chirp

在驱动核心电路方面,使用 Rn Boost的方式,起振时使用较大的 gm,起振后使用较小的gm(降低 Phase Noise);使用级联的好处在于 gm-ibias 效率更高,缓解了 Cgd 的副作用。

这里使用了Capacitive Couple的方式,保证了三级 gm 的静态工作点。

A 16-MHz Crystal Oscillator With 17.5µs Start-Up Time Under 10^4-ppm-ΔF Injection Using Automatic Phase-Error Correction, Zixuan Wang, IEEE JOURNAL OF SOLID-STATE CIRCUITS
频率注入效率低的根因,Auxiliary Oscillator 频率与 Crystal 频率的偏差,导致注入信号的相位差的累积,这篇文章实现了 Auto Phase-Error Correction, APEC,10000ppm,也就是以1%的误差注入时,实现了17.5µs的启动时间。
A Fast Startup 38.4-MHz Crystal Oscillator Achieving 99-nJ Startup Energy With Adaptive Chirping, ABDOLRAOUF RAHMANI, IEEE Access
这篇文章也是关于注入频率相位问题的。
Study and Design of a Fast Start-Up Crystal Oscillator Using Precise Dithered Injection and Active Inductance