内容来自于 P.E.Allen 2015年的视频课程,ESD - An Analog Design Viewpoint
- ESD电流全走 ESD 器件,保护效果最好,那意味着 ESD 器件的面积会很大,而且会有很大的寄生电容/漏电;
- ESD 电流全走 电路,比如驱动管,LDO 功率管这种
- 另外一个是平衡的思路,ESD-Device 和 Protected-Device 都分担一部分;这背后有一个 Resistance-Area-Product 的 Rule:就是说要让普通的NMOS承担ESD电流的话,其W越大承受电流的能力就越强,串联保护的电阻就可以越小;对于一个给定的 ESD Clamp,其被保护的 R×W Product 是一个定值;
Rail-Based是利用二极管的正向导通特性,将ESD电流先行从端口转移到Power Rail,再利用RC电路的频率触发特性,利用响应栅压开启BIG MOS,将Power Rail上的ESD电流通过MOS泄放。实现了Rail to Rail的ESD泄放。

Pad-Based (Local Power Clamp Based) 是利用寄生器件的反向击穿/正向导通特性,构建从Pad到Power Rail的双向ESD通路,在Pad端实现ESD泄放,所以Pad-Based策略属于电压触发。GGNMOS,SCR,二极管串,都属于Pad-Based型ESD防护器件。

跨电压ESD设计的核心在于共轨,高压ESD电路和低压ESD电路间需要一条轨道作为低压与高压端口间的ESD泄放通道。
同电压域内的ESD
- 同电压域内,IO1-IO2/IO2-IO1,有两条路径:通过Local-Clamp-Parasitic-Diode → VDD-Rail → Local-Power-Clamp;或者 Local-Clamp → GND-Rail → Local-Power-Diode;
- 同电压域内,IO-VDD,利用 Up-Local-Clamp-Parasitic-Diode 即可;VDD-GND,利用 Up-Local-Clamp 即可;IO-GND的正反打同理;
- VDD-GND,正打通过 Distributed-Rail-to-Rail-Clamp,反打通过 Distributed-Rail-to-Rail-Clamp-Parasitic-Diode 即可;
跨电源域,这里给出两个思路
- 一个是在 VDD(Lo)-GND(Lo) 之间放置 Power Rail Clamp,这样 VDD(Lo) - VDD(Hi) 的路径是经过这个 Low-Power-Clamp → Antiparallel-Diodes → Hight-Power-Clamp-Parasitic-Diode
- 另一种是通过 Antiparallel-Diodes,低压到高压只需要一个正向Diode,高压到低压需要多个覆盖压差的多个正向Diodes

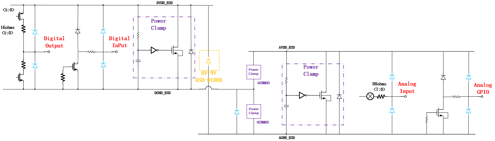
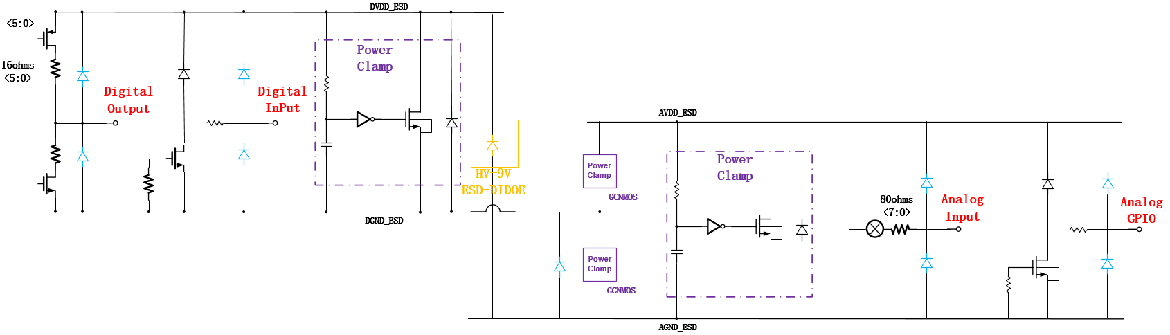
这里使用的工艺是 TSMC-0.18um-BCD-GEN3,DVDD=5.5V,DGND=0V,AGND具有最低电位可以到-2.75V,AGND可以到+2.75V,这里的关键点如下:

- DVDD-AGND 之间使用了 9V-ESD-Diode(其实是一个 PDK 中 Snapback BJT 器件),这样保证了工作的 8.25V的 Maximum Operation Voltage,又保证了 DVDD-AGND 正打时只需要通过1个PowerClamp;
- AVDD-DGND之间(不会超过工艺5V电压),放置了一个 GCNMOS-Power-Clamp(不会超过工艺5V电压),DGND与AGND之间放置了一个GCNMOS-Power-Clamp ;
- 在DGND-AGND之间,并没有放置 Antiparallell-Diodes,而是只保留了一个在正常工作时反偏的一个
- 对于 Digital Output / Analog Input,使用多个 MOS-R 并联的方式,降低 等效阻抗,实现 Ballasting
AD-RING 和 ESD-RING 绕着芯片去走,ESD-RING 比如 VDD 和 GND,可以一个走里里面一个走外面;VDD-GND 的 Power-Clamp 要均匀地分布在整个环上

对于ESD BUS,需要至少 20x Minimum metal Resolution,这只是个经验值,更重要的是保证 ESD RING 从一个 Corner 到另一个 Corner,其阻抗小于 2Ω;如果不能用单层金属实现,用多层电阻是,VIA要 as many as possible

ESD Cell 连接 IO 到 ESD-BUS,VIA的阻抗要做到1Ω以内,也就是图中的 RP+RG≤1Ω;另外注意不能同进同出,保证电流均匀地流过 Metal 整个 WIDTH

CDM Clamp的要放在被保护的器件附近,Rpa+Rpb<10Ω,Rpc<2Ω;如果要是增加了 RCDM,比如1KΩ的阻抗,则刚才的阻抗要求可以放宽到 5×;注意CDM电阻的连接至少保证 2 VIAs

¶ 3.3 PAD Spacing and Parasitic NPN
如果在同一个 PWELL/PSUB下有,相邻的 n+ 会形成寄生NPN,在ESD时间时,这个 unexpected NPN 触发 snapback 可能会越过 热失效点导致损坏,因此 PDK/Foundry 会有 Minimum PAD Spacing 的要求
